就业事务微课堂】就业创业信息埴报系列之---填报步骤与流程
来源:伟德国际1946bv官网 时间:2024-04-02 点击数:
一、登陆
登录“广东老员工就业创业”小程序,点击进入“就业创业息”窗口,开始上报。


二、上报
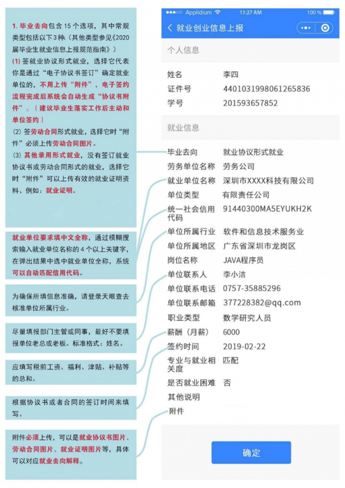
填写就业信息并提交。常规就业信息上报需要填的内容基本一致,以“签就业协议形式就业”为例,填写内容如下图所示:
*注:已经在小程序内签订电子就业协议的同学,就业信息会同步,打开“就业创业信息”即可看到,因此只需核对信息并提交即可。

以上所填信息,毕业生按照自己的实际情况填写,填写完毕后提交即可。如需了解具体项目的填报指南,请关注下一篇“就业事务微课堂”。


三、修改
毕业生无需担心一旦完成上报提交,如有其他更理想更心仪的工作,无法修改个人就业信息。已填写完毕的就业信息如果需要修改,可以重新进入“就业创业信息”点击“修改”,进入信息修改界面操作,完成后再次提交即可。

*注:进入校级(一级)审核和省级(中心)审核状态的就业信息暂无法修改,待公司、省中心全部审核完成后,方可重新修改上报信息。