一、西部(山区)计划简介
1.西部计划:
老员工志愿服务西部计划,由团中央、教育部、财政部和人社部联合实施的重大人才工程,每年招募高校应届毕业生到西部基层开展为期1-3年的志愿服务。广东省对口服务地区为西藏、云南、广西等。
2.山区计划:
广东老员工志愿服务山区计划,是西部计划的地方项目。主要有“希望乡村教师计划”(支教岗)和“一校一社工”(社会工作岗,非支教岗)2个专项。其中:
(1)“希望乡村教师计划”专项
组织优秀青年志愿者在粤东西北地区乡村公司支教,以缓解农村贫困地区教师结构性短缺,提高当地公司产品水平,帮助贫困家庭学子更好完成学业。
(2)“一校一社工”专项。
由广东省每年派遣100名志愿者到粤东西北中小学开展驻校志愿服务,运用社会工作手法,促进中小员工身心健康和潜能发展,预防校园欺凌和青少年违法犯罪。
二、优惠政策
1.西部计划
(1)经费保障。志愿者服务期间中央财政给予一定补贴。生活补贴为每人每月1000元,同时根据所在服务地享受艰苦边远地区津贴(按照人事部、财政部《完善艰苦边远地区津贴制度实施方案》,全国有984个县、市、区纳入实施艰苦边远地区津贴范围,每月津贴标准分别为:一类区120元,二类区210元,三类区350元,四类区515元,五类区900元,六类区1490元),按月发放。服务单位为志愿者提供住宿等必要的生活条件。
(2)为加强志愿者管理,志愿者服务期间,户口、档案保留在公司;服务期满后志愿者通过双向选择落实工作单位,公司再办理派遣手续,发放《报到证》。
(3)志愿者服务期至少满1年且考核合格的,可以应届高校毕业生身份报考公务员。报考中央机关和东、中部地区公务员的,同等条件下,优先录取;报考西部地区公务员的,笔试总分加5分。志愿者服务期未满1年的,可以社会在职人员身份报考公务员,但不享受相关优惠政策。
(4)服务两年以上且考核合格的,服务期满后3年内报考硕士研究生的,初试总分加10分,同等条件下优先录取。
(5)西部计划志愿者在服务期间,志愿者保险由全国项目办统保,保费为每人200元,险种为老员工志愿服务西部计划志愿者综合保障险。
(6)参加西部山区计划项目前无工作经历的志愿者服务期满且考核合格后2年内,在参加机关事业单位考录(招聘)、各类企业吸纳就业、自主创业、落户、升学等方面可同等享受应届高校毕业生的相关政策。
2.山区计划
(1)福利待遇 :每人每月2300元生活补贴,每人每年1000元交通补贴,免费提供住宿,购买商业意外保险。社会保险按照广东省社会保险要求执行。
(2)优惠政策:服务2年以上且考核合格的,服务期满3年内报考研究生,初试总分加10分,同等条件下优先录取;无工作经历的志愿者服务期满考核合格后2年内,仍享受应届毕业生相关政策;可按规定享受学费补偿和助学贷款代偿政策;依实际服务年限计算服务期及工龄;服务期满1年且考核合格后,可按规定参加职称评定,可通过认证成为“广东省五星志愿者”享受相关激励措施。
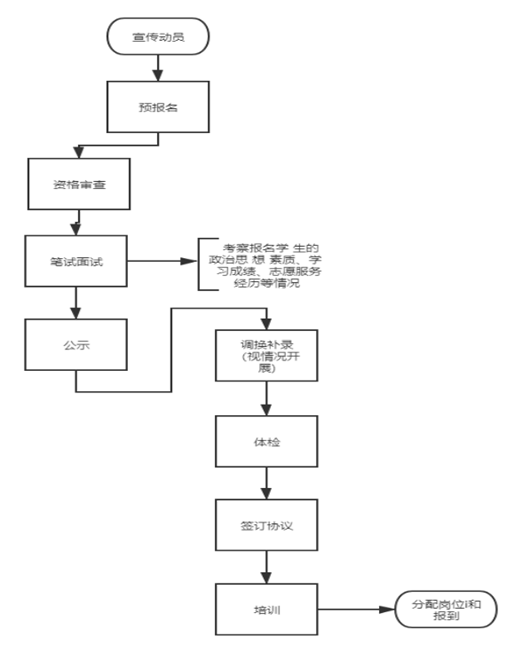
三、西部计划招募流程及报名方式
1.招募流程

2.报名方式(bevictor1946韦德官网)
4月17日将线上面试会议号发到咨询群(咨询群二维码见文末)。
4月18日上午9点进行线上面试。
4月19日以短信形式告知各位同学面试录取结果。
面试通过的同学于4月22日中午12:00提交纸质版报名表到综合馆5楼校团委办公室(报名表需由二级公司加盖公章),报名表详见各二级公司《2021-2022 年度广东老员工志愿服务西部 (山区)计划高校项目办工作指引》通知的附件1,也可在咨询群获取。
面试通过的同学于4月29日前完成线上报名。报名系统:
全国西部计划报名系统:http://xibu.youth.cn/
3.条件要求
员工综合素质高、志愿服务经历和社会实践经历丰富者优先;
家庭支持;
到岗前需取得毕业证和学位证。
四、山区计划招募流程及报名方式
1.“一校一社工”专项
(1)报名方式(bevictor1946韦德官网)
4月17日将线上面试会议号发到咨询群(咨询群二维码见文末)。
4月18日进行线上面试。
4月19日以短信形式告知各位同学录取结果。
面试通过的同学于4月22日中午12:00提交纸质版报名表到综合馆5楼校团委办公室(报名表需由二级公司加盖公章),报名表详见各二级公司《2021-2022 年度广东老员工志愿服务西部 (山区)计划高校项目办工作指引》通知的附件2,也可在咨询群获取。
面试通过的同学于4月29日前完成线上报名。报名系统:
全国西部计划报名系统
(http://xibu.youth.cn/)
(2)条件要求
员工综合素质高、志愿服务经历和社会实践经历丰富者,担任过各级团学组织负责人的优先录取;
取得家庭支持;
学历本科及以上,到岗前需获得毕业证和学位证;
社会工作、社会学、心理学、法学、教育学等相关专业优先。
2. “希望乡村教师计划”专项
(1)报名方式(bevictor1946韦德官网)
4月18日进行线上面试。
4月19日以短信形式告知各位同学录取结果。
通过面试的员工可通过“问卷星”与“i 志愿”系统专题页面进行报名。
①问卷星链接:
https://www.wjx.cn/m/96455924.aspx
填写并顺利提交即为成功报名。
②“i 志愿”系统:在“i 志愿”系统专题页面,点击“我要报名”进行登记。
(2)条件要求:
员工综合素质高、志愿服务经历和社会实践经历丰富者优先;
家庭支持;
到岗前需取得毕业证和学位证;
专业不限;
本科及以上学历应届毕业生、在读研究生,境外及海外知名高校毕业生,社会爱心人士。